How to Create a Computer Screen in Cinema 4D: Part 1



Follow this tutorial step-by-step to create a 3D Computer Screen model that you can use in video games, graphic design and illustration projects whilst learning Cinema 4D quickly.
Some of the skills you'll learn in this tutorial include creating basic 3D modelling, importing reference images, adding lighting to the scene and basic rendering techniques.
In this, the first part of the two-part tutorial, I'll show you:
- How to Import Reference Images
- How to Prepare for Modelling
- How to Model the Computer Screen
1. How to Import Reference Images
Step 1
Use the middle mouse button to click anywhere on the viewport. This displays all four views. From there, use the middle mouse button to select the Right view.



Step 2
In the Attributes tab select Mode > View Settings.



Step 3
In Viewport [Right] select the Back button and click on the button next to Image.



Step 4
Select the reference image from the finder and open it.



Step 5
Once the image is displayed in the background of the viewport, change the transparency of the image. This can sometimes make it easier to model from the reference image.
Change the position and size of the reference image from here using Offset X, Offset Y, Size X and Size Y.



2. How to Model the Computer Screen
Step 1
To start modelling the face computer screen, select the Cube object from the top menu bar. This spawns a cube in the viewport.



Step 2
Use the reference image of the computer screen in the Front View to help adjust the cube.
Use the Scale Tool to make the shape of the cube match up with the shape of the computer screen in the image.
Ensure that you use the other views (front, left, right, perspective etc) to check that the shape looks correct from every angle.



Step 3
In the perspective view, use the Scale Tool to increase or reduce the thickness of the shape so that it is close to the thickness of a computer screen.
The Move Tool widget also allows you to adjust the the cube along different axis (x, y and z). Simply click on the small orange dots that are found next to each arrow and drag along the respective axis to edit the object.



Step 4
Select the Edge Selection Tool. Use the Edge Selection Tool to select all four corners of the object. The selected edges will be highlighted in orange.



Step 5
Make sure to move around the object to select the opposite corners of the object.



Step 6
Once the edges have been selected, use the mouse to right click on the selected edges. In the menu that appears, find Bevel and select it.



Step 7
In the adjustment window (usually located in the bottom right of the screen), play around with the following:
-
Bevel Mode: Chamfer
-
Offset Mode: Fixed Distance
-
Offset: 31cm
-
Subdivision: 10
-
Depth: 100%
Feel free to adjust the sliders and values until you are satisfied with the object's appearance.



Step 8
In the images below you can see how the edges are effected once the values have been changed. Increase the number of subdivisions to increase the smoothness of the corner.



Step 9
Use the reference image of the computer screen in your Front View to help adjust the cube. Use the Scale Tool to make the shape of the cube match up with the shape of the computer screen in the image.



3. How to Adjust the shape of the Monitor
Step 1
Use the Polygon Selection Tool to select the back of the object. Then use the Scale Tool and click and drag from anywhere within the preview window to decrease the size of the polygon.



Step 2
Next to each object you create you will find the Phong Tag. This is responsible for adjusting the smoothness of an object. You can adjust the angle limit to increase or decrease the smoothness of an object.
However since we are going for a low poly look we don't need this. So delete the Phong Tag to remove any smoothness in the model edges.



Step 3
Use the Edge Selection Tool to select the front edges of the computer monitor. The select the Bevel Tool (you can access this by right clicking on the edges).
In the adjustment window (usually located in the bottom right of the screen), play around with the following:
-
Bevel Mode: Chamfer
-
Offset Mode: Radial
-
Offset: 8cm
- Subdivision: 0



4. Modify the Topology Using the Knife Tool
Step 1
Once you are happy with the overall shape of the computer monitor we need to convert it into an object. This will allow us to make further edits such as topology.
Make sure that the computer monitor is still selected and then go to Mesh > Conversion > Current State to Object.



Step 2
Right click on the object and select the Knife Tool from the menu.



Step 3
Use the Knife Tool to create an edge near the bottom. You can use the tool to connect one side of the screen to the other.



5. How to Create the Monitor Display
Step 1
In the top menu bar select the Cube to spawn a cube into the scene. Adjust the size of the cube so that it fits nicely within the previous monitor object.



6. Use the Bend Deformer to Create the Neck
Step 1
In the top menu bar select the Cube to spawn another cube into the scene and adjust the shape so that it forms a thin neck shape. You can adjust the object properties as follows:
- Size X: 200
- Size Y: 340
- Size Z: 30



Step 2
In order to curve the neck we need to add some segments. In the adjustments window add enough segments to ensure that the curve will appear smooth (in this example I've used 50 Y segments).



Step 3
In order to create a suitable bend to the computer neck you will need to use the Bend Deformer. Select the Bend button from the top menu bar.
This spawns a bend deformer object in the list view.



Step 4
In the list view move the Bend Deformer into the neck object. This means that the deformer will affect and influence the cube object only.



Step 5
With the Bend Deformer selected make sure that Fit to Parent has been ticked. The ensures that the deformer affects the whole neck.



Step 6
With the Bend Deformer still selected, go to the parameters box and play around with the Strength.
In this tutorial I used the following settings:
-
Strength: 150
- Angle: -90



Step 7
Use a combination of the Move Tool and the Rotation Tool to place the neck in the correct position underneath the computer monitor.



7. How to Model the Neck
Step 1
Once you are happy with the placement of the neck we need to convert it into an object. This will collapse the object properties and will allow us to make further edits.
Make sure that the neck is still selected and then go to Mesh > Conversion > Current State to Object.



Step 2
Use the Polygon Selection Tool to select the top of the neck. Then use the Move Tool to extend the neck. This will help connect the neck to the computer monitor.



8. Create the Base of the Computer Monitor
Step 1
Use the Polygon Selection Tool to select the bottom of the neck. Then use the Move Tool to extend it. This will help create the base of the monitor.



Step 2
Use the Move Tool to make sure that the neck is in the correct position underneath the computer monitor.



Step 3
Use the Edge Selection Tool to select the two front facing corners.



Step 4
Right-click on the corners and select the Bevel Tool.



Step 5
Use the Bevel Tool to curve the corners of the base. In the edit window, you can change the settings to the following:
-
Bevel Mode: Chamfer
- Offset Mode: Fixed Distance
- Offset: 72 cm
- Subdivision: 30
- Depth: 100%



Step 6
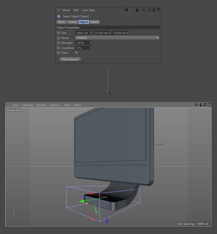
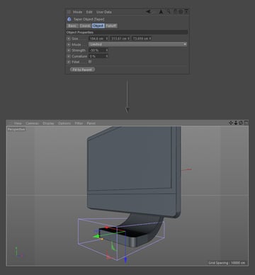
Click on the small black arrow in the bottom right corner of the Bend Tool in the top menu bar. Then select Taper from the list. This creates a Taper tool in the list of objects on the right of the screen.



Step 7
Select the Taper tool and drag it into the Cube object. This will apply the Taper features to the cube which will enable some shape manipulation options.



Step 8
The Taper Tool only affects the area within the cage (this is visualised as a see through cube with purple lines as edges). Use the Rotate Tool to rotate the cage 90 degrees and move it down so that the base is within the cage area.



Step 9
Use the Scale Tool to reduce the cage size so that it only effects the base of the computer monitor.



Step 10
With the Taper Tool selected, go to the adjustments menu and edit the settings to create a suitable base shape. If the shape is not deforming correctly, try flipping the cage or moving it to a different area. You can input the following:
- Mode: Limited
- Strength: -50%
- Curvature: 0%



Coming Next...
In the second part of the the tutorial series, I'll show you how to:
- How to Create Coloured Materials
- How to Add Lighting to the Scene
- How to Render the Computer Monitor






